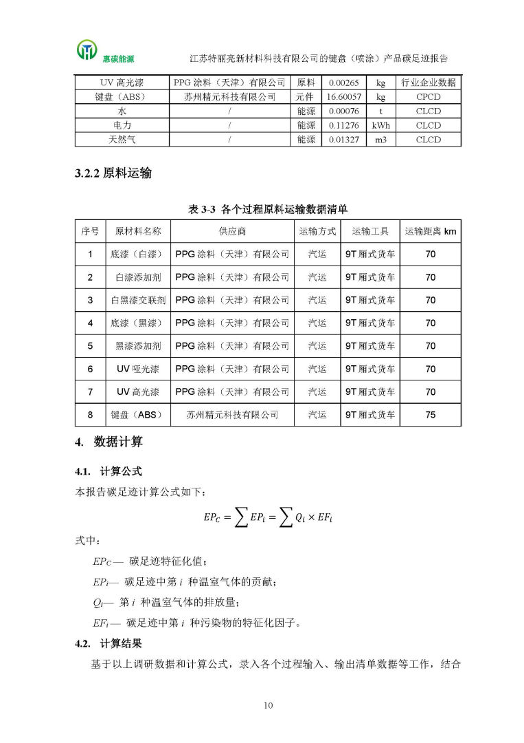
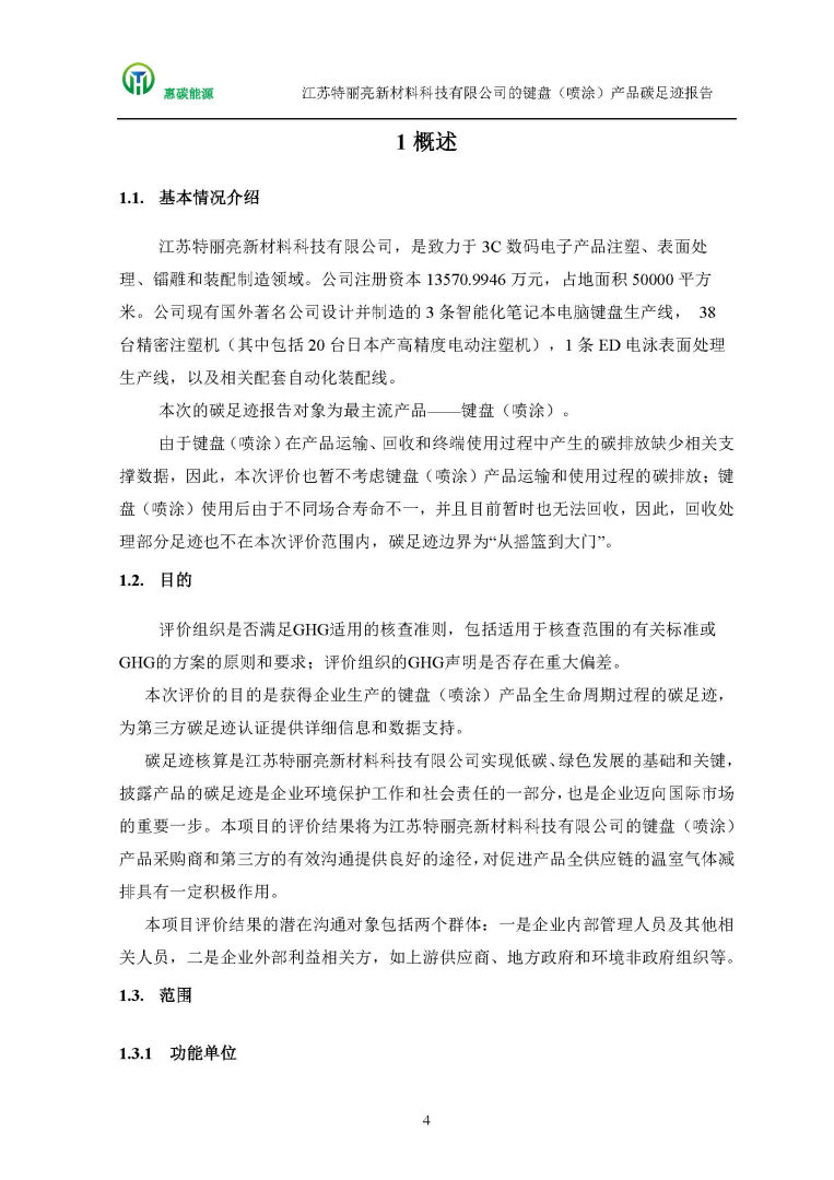
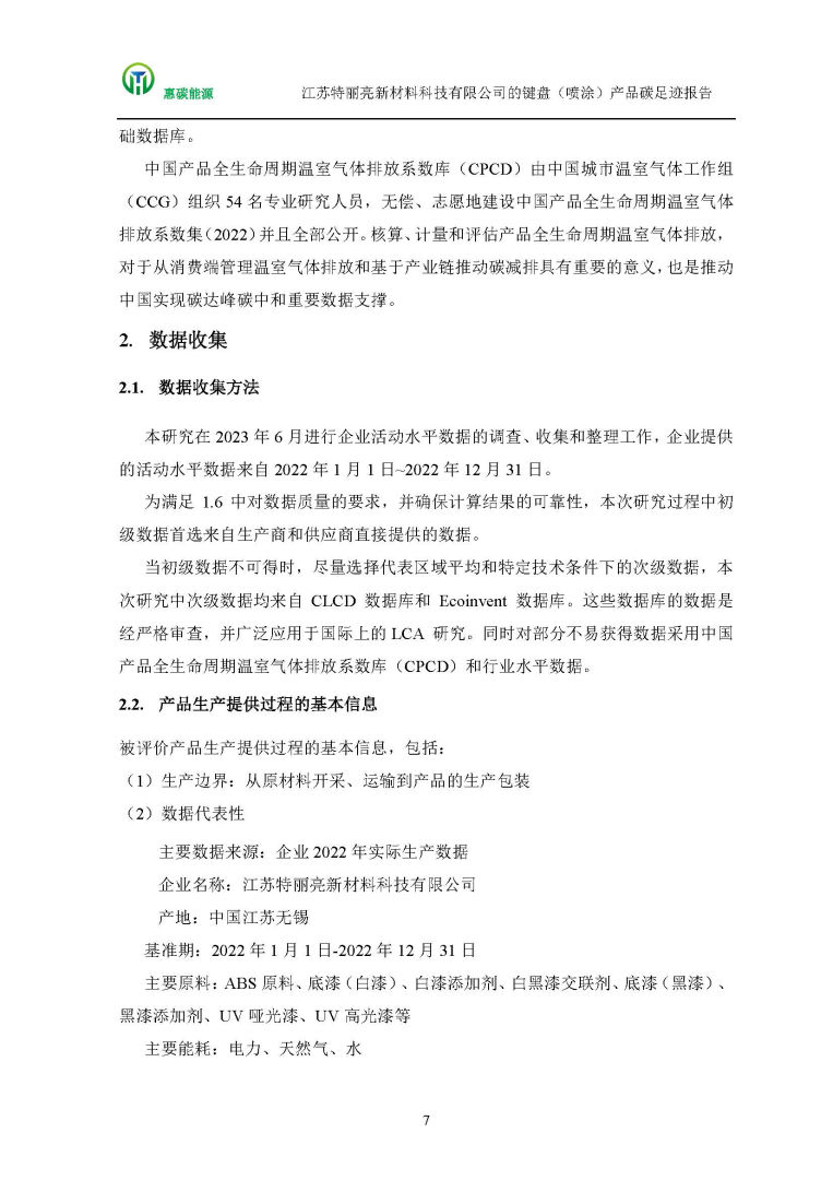
三亿体育官方app的键盘(喷涂)产品碳足迹报告

        近日,三亿体育官方app键盘喷涂产品项目顺利通过碳足迹认证,并获取产品碳足迹证书,充分体现了企业的环保意识和社会担当和责任。

Honeyview_碳足迹证书


COPYRIGHT© 三亿体育官方app 版权所有 苏ICP备18060175号-1